Sleep is a crucial and underestimated need for the human body. Insufficient and inconsistent sleep influences the quality of sleep, which can affect one’s overall well-being. The goal is to help people recover from insufficient sleep and building a consistent sleep schedule takes time.
This was a collaborative project between a team of three people, during which I was responsible for Benchmarketing, Interaction ideation with sketching, Prototyping, Photographing, Business evaluation.
An intelligent night lamp that replaces your regular bed lamp and reflects your past bedtime routines, adjusting its brightness, color and sound accordingly. It helps people to reflect on their bedtime behaviour by observing their sleep habits over time and providing personalised feedback to help them adjust their routine implicitly.
Nowadays, our average day is packed with activities. Often up to the very last minute before you go to sleep. This can make it difficult for a person to fall asleep, resulting in insufficient sleep and inconsistent bedtime routines. However, sleep is very important for both your physical and mental health, yet many people still underestimate the importance of having a good night’s rest. Current sleep trackers are unable to help, as they are too quick to reward or punish the user, while a slower and broader look at one’s schedule is needed.
Most current sleep trackers focus on data collection—presenting complex graphs and numbers that offer little guidance on improvement. What users truly need is simple, actionable feedback rather than just raw data. This project instead focuses on monitoring the user’s sleep cycle over a long period of time, analyzing it and giving the user feedback to help solve improper sleep patterns and help them get the recommended amount of sleep each night, which is what is missing from most products in the sleep market today, as they fail to look at the larger sleep patterns as a whole and only look at individual nights when praising/punishing the users.
Improving sleep consistency takes time, making "Slow Technology" an ideal approach. Instead of intrusive, fast-paced feedback, a slow product observes long-term processes and acts only when meaningful. Designed to blend into the bedroom environment as an aesthetic artifact, it fosters ritualistic interaction and personal attachment, potentially supporting users through different life stages or even connecting multiple people’s sleep patterns.
With limited time and material, low-fi prototypes were made for all three concept with functional interaction. These prototypes were made by paper cutting, ready-made stuffs, origami, and remote light inside to simulate the light changing during users interacting with the prototype. Then, these low-fidelity prototypes were briefly evaluated with participants about what did they feel about the three prototypes and the three corresponding interactions.
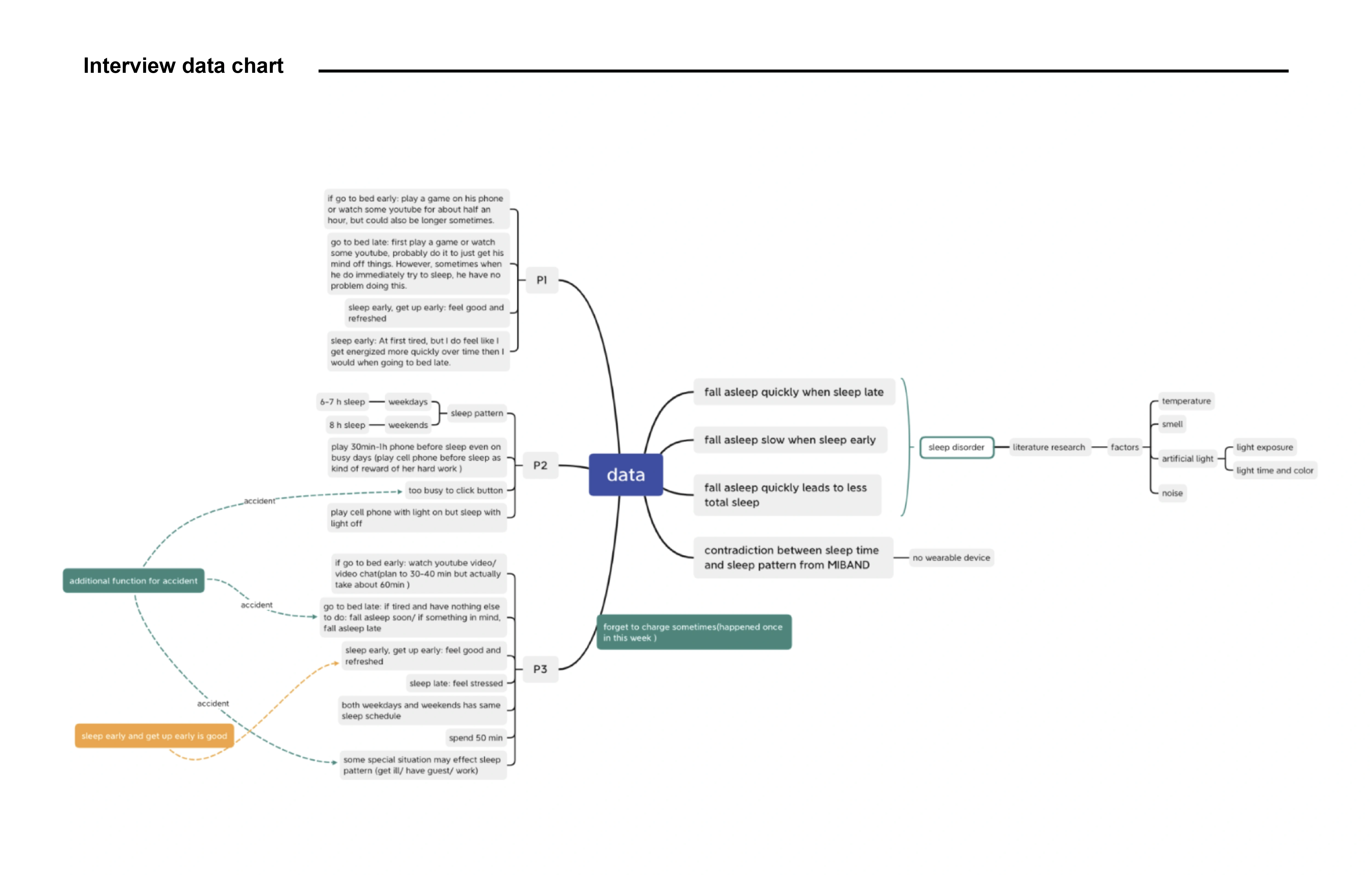
In the 1st stage user study, we used the diary study method, asking participants to wear Xiaomi bands and fill out logs to observe detailed sleep-related behaviors in depth.
Questionnaire gathered insights from 31 young adults (20-30) to understand sleep patterns and pain points. Key findings: Over 80% dislike punishment for bad sleep. Users prefer gradual light, sound, and auto-off features. The ideal experience is described as "calm," "interesting," and "novel."



From this wide range of new shapes, eventually one form was selected based on its calming aesthetic qualities, potential for interesting functions and interactions and how well it fit the bedroom environment. This chosen form had a shape that resembled a mix of a campfire and a seashell. The main idea behind this shape was that the user would be able to take ‘stick’ from the outer layer/shell and add them into the inner layer/shell as fuel to get light. Just like how you need to add sticks to a campfire to keep the fire going. The light duration would then again be dependent of the user’s past sleeping behavior and apply this light in both the evening and morning This shape combined with the interaction also really resembled how incense sticks look and work, which also served as inspiration for this design.



This design process eventually led to the new iteration of Morpheus. This new Morpheus is an intelligent night lamp that tries to help people with following a regular personalized sleep pattern. It acts as a replacement for your average night lamp, as it is able to adjust its light levels based on long-term personal sleeping performance.
At night, the user adds ‘incense sticks’ to get light for a certain duration, with each stick adding a set amount of time. This slow, ritualistic interaction helps users ‘feel’ the time, calm down from busy days, and reflect on previous nights.
After being turned off for 7 hours, Morpheus activates automatically in the morning with refreshing blue light and tender sound. It nudges users to keep a healthy schedule by changing stick values and light if the schedule is ignored too often.
As Morpheus is designed as an attempt to apply the principles of Slow Technology, it is supposed to be used in 10-20 years after purchased by the customers, in which way one’s sleep data can be collected and analyzed in through a long-term detection. Although this reduces the consumption of energy and materials for production and processing to a large extent, this model does not allow Morpheus to generate as much revenue as other products that can be kept up to date. Therefore, in order to solve this problem, and on the basis of the common business model, Morpheus explored some new business options to make the most of its value in a sustainable way.
Optional modes:
When users purchase Morpheus, they will receive the product and the standard services that come with it, the base model. But Morpheus will also update the interaction modes seasonally, for example, blue sticks and the sound of a mountain spring waking up to create a cool feeling in the hot summer months, or orange sticks and the sound of a campfire to provide a warm feeling in the cold winter months. These different modes will need to be unlocked by purchasing the corresponding sticks during the season. This is not compulsory, but optional. People can choose the basic mode to use the product, but they can also buy new sticks to unlock additional services.

